
MIL-DTL-83503C
.100 MIN
(2.54 mm)
.7L
.100 MIN
L
(2.54 mm)
VM
RL
OPTIONAL
POWER
I
SUPPLY
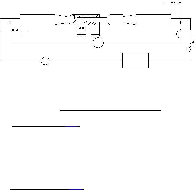
NOTES:
1. Voltage drop measurement connection points shall be permanent connections and may be protected
by potting or equivalent means.
2. Total resistance equals the wire resistance plus the mated contact resistance.
FIGURE 2. Test circuit for measurement of contact resistance.
4.6.13 Temperature cycling (see 3.5.11). Connectors shall be tested in accordance with test
procedure EIA-364-32, test condition I, 5 cycles. The following details shall apply:
a.
Test connectors: Wired and mated.
b.
A mated connector shall be weighed and the weight recorded.
The dwell time shall be determined by test procedure EIA-364-32.
c.
Step 3 shall be 120°C.
d.
e.
At the completion of the last cycle, the connectors shall be returned to room temperature and shall
meet the contact resistance specified in 3.5.10.
f.
Connectors shall exhibit no visual evidence of physical degradation and shall pass succeeding
4.6.14 Shock (specified pulse) (see 3.5.12). The connectors shall be tested in accordance with
test procedure EIA-364-27, condition H. The following details shall apply:
a. Fixture: The test specimens shall be attached to the test fixture using their normal attaching
means. The cables shall be rigidly supported at a distance of 4 inches from the connector body
(see figure 1).
b. Test specimens: Wired and mated; conductors shall be connected in series with a suitable
monitoring circuit to detect any interruptions of current greater than 1 microsecond. Special
mounting means may be utilized upon agreement between the manufacturer, customer and the
government.
c. Applied current: 10 milliamperes.
d. The cable shall be supported at a distance of 4 inches (101.6 mm) from the connector body.
e. Following completion of shocks on each axis, solder joints and contacts shall be examined at 10X
magnification for signs of cracks or other degradation. The remainder of the connectors shall be
inspected for damage and evidence of unusual wear.
20
For Parts Inquires submit RFQ to Parts Hangar, Inc.
© Copyright 2015 Integrated Publishing, Inc.
A Service Disabled Veteran Owned Small Business