
MIL-DTL-83517A
4.5.14 Connector durability (see 3.17). Each connector under test shall be mated with a typical
production connector per this specification or same series of MIL-PRF-39012. This test also applies to
transition pins if applicable. The connector and transition pin shall be subject to the number of cycles of
mating and unmating specified (see 3.1). The connector and its mating part and the transition pin if
applicable shall be completely engaged and completely disengaged each cycle. Lubrication of the
threads or rotational parts shall not be employed for this test unless specified (see 3.1). It is permissible
to shake or blow debris from the threads or interface surfaces at intervals of not less than 50 cycles.
Solvents or tools shall not be used for cleaning.
4.5.15 Contact resistance (see 3.18). All contact resistance tests shall be conducted with the
apparatus shown on figure 6. Circuit adjustments and the measurement procedures for all contact
resistance tests shall be in accordance with 4.5.15.1. The contact resistance to be measured are:
a..The contact resistance between the outer conductors of the connector under test and a
simulated mounting surface (see 3.1).
b. The contact resistance between the outer conductors of the connector under test and a
mating connector (the coupling nut must be removed for this measurement).
c. The contact resistance between the inner conductors of the connector under test and a
mating connector. This test will include a mated transition pin if applicable.
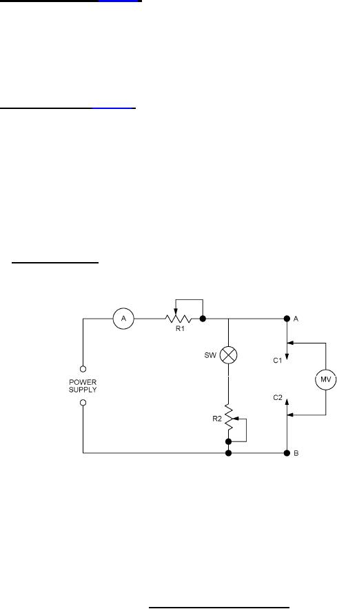
4.5.15.1 General procedure. The apparatus shall be assembled as shown on figure 6. The contacts,
C1 C2, shown on figure 6, represent the mating contacts upon which millivolt drop tests are to be
conducted.
NOTES:
a. Remove contacts C1 C2 from the measuring circuit.
b. Close switch SW.
c. Adjust R2 for a millivoltmeter (mVm) reading of 50 millivolts.
d. Connect contacts C1 C2 to the measuring circuit and mate.
e. Check to see that mVm drops significantly prior to opening switch in (f).
f. Open switch SW.
g. Adjust R1 for circuit current (A) of 1 ampere.
h. Measure the millivolt drop across contacts C1 C2 and call this "e".
i. Compute contact resistance. Contact resistance (milliohms) = e (millivolts) ÷ 1 ampere.
FIGURE 6. Diagram for contact resistance.
23
For Parts Inquires submit RFQ to Parts Hangar, Inc.
© Copyright 2015 Integrated Publishing, Inc.
A Service Disabled Veteran Owned Small Business