
MIL-PRF-39012E
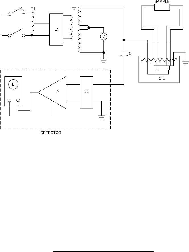
C Corona free coupling capacitor (see note 1).
D Discharge display.
L1 Input line filter (see note 2).
L2 10-50 KHz detector input filter.
A Detector amplifier.
T1 0-130 V variable transformer.
T2 High voltage transformer (corona free less than 5 picocoulombs).
V Voltmeter.
NOTES:
1. Equal to or greater than total circuit capacitance.
2. 100 dB 14 KHz to 10 GHz.
FIGURE 4. Equipment and schematic for measuring corona level.
25
For Parts Inquires submit RFQ to Parts Hangar, Inc.
© Copyright 2015 Integrated Publishing, Inc.
A Service Disabled Veteran Owned Small Business