
MIL-DTL-26500G
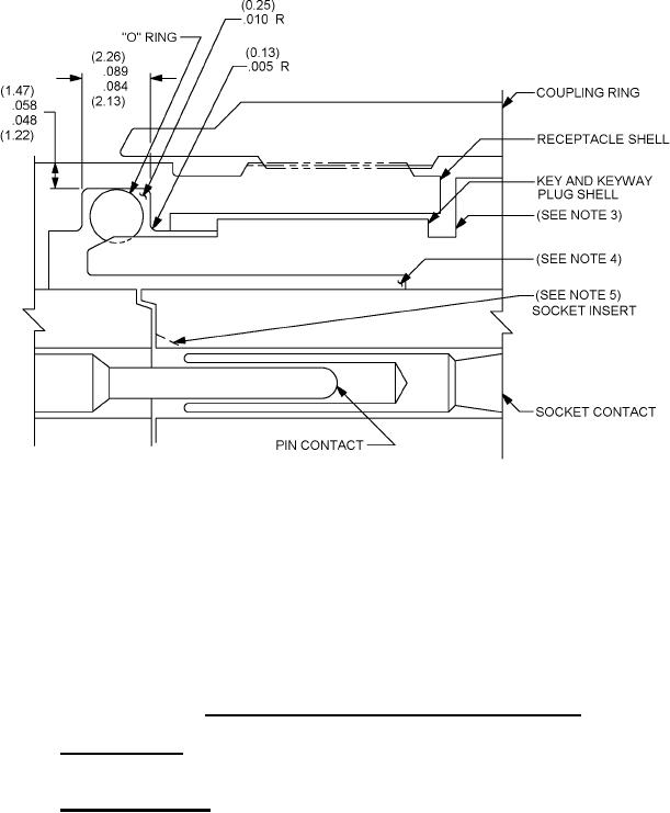
NOTES:
1. Dimensions are in inches.
2. Metric equivalents are given for information only. Millimeters are in parentheses.
3. When inserts first meet, the shells shall lack .039 inch (0.99 mm) to .011 inch (0.28 mm) of
meeting. Complete mating occurs when shells meet.
4. Allow .020 inch (0.51 mm) minimum clearance between insert and shell to a depth of .350 inch
(8.89 mm) ± .050 inch (1.27 mm) back from face of insert for swelling.
5. When barriers are provided on socket insert, the insert mating line above indicates top of barriers.
When barriers are not used, the socket openings of the insert shall be tapered as shown by dotted
lines.
FIGURE 1. Typical mating characteristics for type T connectors.
3.4.1.1.4 Receptacle shell. The single-hole mount receptacle shall be provided with an O-ring panel
seal and nut with provisions for locking.
3.4.1.1.5 Coupling connection. The coupling ring of threaded and bayonet types shall be straight
knurled or fluted and designed to assist in mating and unmating contacts as the coupling ring is tightened
or loosened. It shall be possible to fully mate or unmate a counterpart plug and receptacle of any size
and contact arrangement without the use of tools. The coupling ring shall be mechanically retained on
the plug shell and shall provide positive retention of the plug and receptacle by solid shoulders on the
coupling ring and plug shell. A plug with a bayonet coupling shall couple to its mating receptacle by
rotating the coupling ring through 120° maximum in accordance with MIL-STD-1554. The threaded
coupling ring shall have three .35 inch (8.89 mm) diameter safety wire holes equally spaced.
6
For Parts Inquires submit RFQ to Parts Hangar, Inc.
© Copyright 2015 Integrated Publishing, Inc.
A Service Disabled Veteran Owned Small Business