
MIL-DTL-83502/5D
SOCKET BODY
.125 MIN
.012 MIN
.109
.160
.170 MAX
MIN
±.010
.500 MIN
.054 ±.006
.038 X.150 DEEP
.051 ±.003
DIA
.035 ±.003 DIA
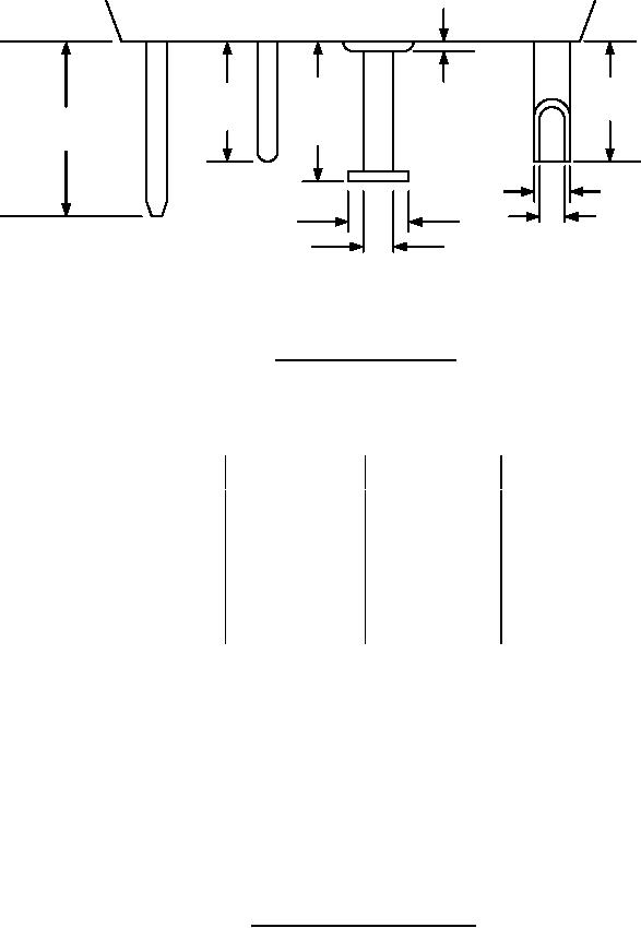
TERMINATION STYLES, TYPE I, TYPE II, TYPE III, TYPE IV.
TERMINAL DIMENSION
Inches
mm
Inches
mm
Inches
mm
Inches
mm
.003
.036
0.91
0.08
.096
2.44
.192
4.88
.006
.038
0.97
0.15
.109
2.77
.200
5.08
.010
.050
1.27
0.25
.119
3.02
.280
7.11
.012
.051
1.30
0.30
.125
3.18
.366
9.30
.015
.054
1.37
0.38
.140
3.56
.370
9.40
.017
.057
1.45
0.43
.150
3.81
.375
9.52
.025
.06
1.5
0.64
.160
4.06
.406
10.31
.062
.035
1.57
0.89
.170
4.32
.500
12.70
NOTES:
1. Dimensions are in inches.
2. Metric equivalents are given for general information only.
3. Unless otherwise specified, tolerance is .005 (0.13 mm).
4. Device to accept leads: .016 to .020 inch (0.41 to 0.51 mm) diameter x .190 ±.030 inch (4.83 ±0.76
mm). Contact shall be made at or before reaching a depth of .100 inch (2.54 mm).
5. A visual polarization index to be provided.
6. All other marking shall be on the package.
7. Recommended mounting hole .366/.369 inch (9.30/9.37 mm).
FIGURE 1. Dimensions and configurations - Continued.
4
For Parts Inquires submit RFQ to Parts Hangar, Inc.
© Copyright 2015 Integrated Publishing, Inc.
A Service Disabled Veteran Owned Small Business