
MIL-PRF-39012E
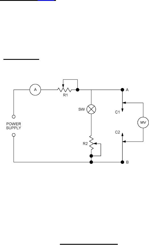
4.6.13 Contact resistance (see 3.16). All contact resistance tests shall be conducted with the
apparatus shown on figure 2. Circuit adjustments and the measurement procedures for all contact
resistance tests shall be in accordance with 4.6.13.1. The contact resistances to be measured are:
a. The contact resistance between the cable braid or outer conductor and the connector at the
point of contact.
b. The contact resistance of the mated outer conductor contacts (the coupling nut must be
removed for this measurement).
c.
The contact resistance of the mated inner conductor contacts.
4.6.13.1 General procedure. The apparatus shall be assembled as shown on figure 2. The contacts,
C1 C2, shown on the figure represent the mating contacts upon which millivolt drop tests are to be
conducted.
Remove contacts C1 C2 from the measuring circuit.
a.
b.
Close switch SW.
c.
Adjust R2 for a millivoltmeter (mVm) reading of 50 millivolts.
d.
Connect contacts C1 C2 to the measuring circuit and mate.
e.
Check to see that mVm drops significantly prior to opening switch in (f).
f.
Open switch SW.
g.
Adjust R1 for a circuit current (A) of one ampere.
h.
Measure the millivolt drop across contacts C1 C2 and call this "e".
Compute contact resistance Contact resistance (milliohms) = e millivolts ÷ one ampere.
i.
FIGURE 2. Diagram for contact resistance.
21
For Parts Inquires submit RFQ to Parts Hangar, Inc.
© Copyright 2015 Integrated Publishing, Inc.
A Service Disabled Veteran Owned Small Business