
MIL-PRF-55339C
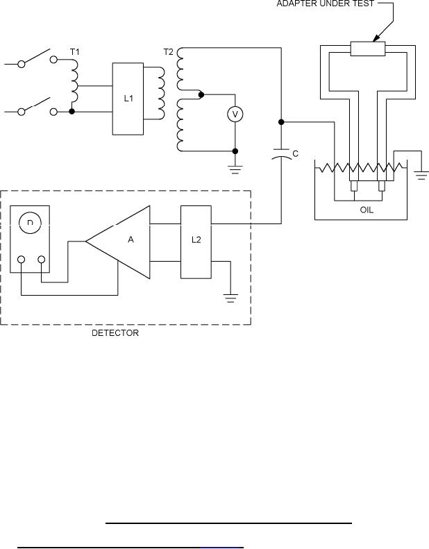
C Corona free coupling capacitor (see note 1).
D Discharge display.
L1 Input line filter (see note 2).
L2 10-50 kHz detector input filter.
A Detector amplifier.
T1 0-130 V variable transformer.
T2 High voltage transformer (corona free less than 5 picocoulombs).
V Voltmeter.
NOTES:
1. Equal to or greater than total circuit capacitance.
2. 100 dB 14 kHz to 10 GHz.
FIGURE 8. Equipment and schematic for measuring corona level.
4.5.20 RF high potential withstanding voltage (see 3.23). The adapter shall be mated to a cabled
connector in accordance with MIL-PRF-39012 (the cable shall be approximately 2 inches long). This
assembly shall then be inserted into the high impedance circuit as shown on figure 9, or equivalent,
and instantaneously subjected to the RF voltage and frequency specified (see 3.1) between the
center contact and body of the adapters. The duration of the test shall be 1 minute. The RF voltage
source shall be frequency stabilized and shall have an approximate pure sine wave output with
minimum harmonic content. Means shall be provided to indicate disruptive discharge.
25
For Parts Inquires submit RFQ to Parts Hangar, Inc.
© Copyright 2015 Integrated Publishing, Inc.
A Service Disabled Veteran Owned Small Business