
MIL-DTL-28748/9G
.570
±.010
.579
±.010
.470
±.010
φ .149 ±.006 THRU
.287
±.010
MOUNTING HOLE OR
.218 ±.010
C
L
.59
MOUNTING SLEEVE
(SEE DETAIL A) TYP
A
.25
SPACER
JACKSCREW
.312
.138-32 UNC-2A
RETAINING RING
1.675
HEX
SEE JACKSCREW
±.010
TABLE
V
N
1.300
W
Z
C
L
±.005
.225
.956
300 .375
3/32 HEX
X
Y
±.010
WRENCH HOLE
POLARIZING BOSS
IN "N" POSITION
B
SEE JACKSCREW TABLE
KSCREW E
1.07
.057 R
WITHOUT
.130
TYP
MAX
JACKSCREW
φ .138 ±.002
1.52
WITH
.156 R
MAX
JACKSCREW
TYP
GUIDE PIN
OR GUIDE PIN
SEE GUIDE PIN TABLE
φ .149
φ .149 ±.006
POLARIZING
±.006
BOSS "N"
.34
POSITION SHOWN
(NORMAL)
MOUNTING SLEEVE
MOUNTING HOLE
.002
.225
DETAIL A
Inches
mm
Inches
mm
.002
0.05
.287
7.29
.005
0.13
.300
7.62
.006
0.15
.312
7.92
.010
0.25
.340
8.64
.057
1.45
.375
9.53
.094
2.39
.470
11.94
.130
3.30
.570
14.48
.138
3.51
.579
15.71
.149
3.78
.956
24.28
.156
3.96
1.03
26.16
.218
5.54
1.070
27.18
.225
5.72
1.300
33.02
.250
6.35
1.50
38.10
1.675
42.55
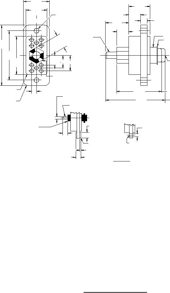
Insert with through hole configuration A.
Insert with mounting sleeve configuration J.
FIGURE 3. Insert configuration 10 position insert .
3
For Parts Inquires submit RFQ to Parts Hangar, Inc.
© Copyright 2015 Integrated Publishing, Inc.
A Service Disabled Veteran Owned Small Business