
MIL-DTL-28748/9G
.830
±.010
.579
.730
±.010
±.010
.287
φ .149 ±.006 HRU
±.010
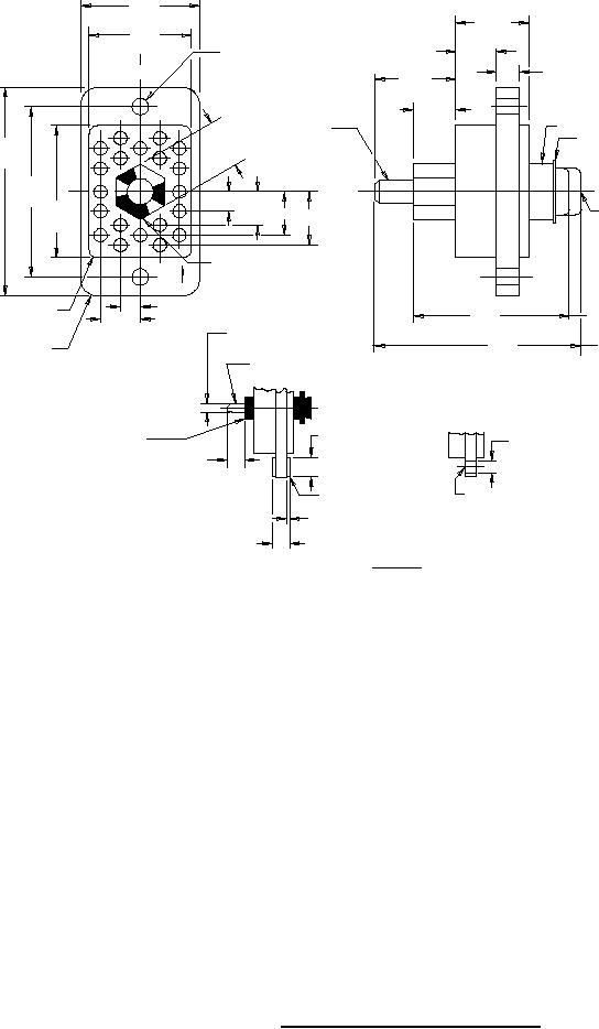
MOUNTING HOLE
C
.218±.010
L
.59
MOUNTING SLEEVE
(SEE DETAIL A) TYP
A
.25
SPACER
JACKSCREW
.312
RETAINING RING
.138-32 UNC-2A
1.675
HEX
SEE JACKSCREW
±.010
TABLE
V
N
W
1.300
C
Z
L
±.005
.150
.225
.956
3/32 HEX
.300 .375
Y
X
±.010
WRENCH HOLE
POLARIZING BOSS
IN "N" POSITION
B
SEE JACKSCREW TABLE
.130
1.07
.057 R
WITHOUT
.260
TYP
MAX
φ .138 ±.002
JACKSCREW
1.52
WITH
.156 R
MAX
JACKSCREW
TYP
GUIDE PIN
OR GUIDE PIN
SEE GUIDE PIN TABLE
φ .149
φ .149 ±.006
POLARIZING
±.006
BOSS "N"
POSITION SHOWN .34
(NORMAL)
MOUNTING HOLE
MOUNTING SLEEVE
.002
Inches
mm
Inches
mm
.225
.002
0.05
.300
7.62
DETAIL A
.005
0.13
.312
7.92
.006
0.15
.340
8.64
.010
0.25
.375
9.53
.057
1.45
.579
15.71
.130
3.30
.590
14.99
Insert with through mounting hole configuration B.
.149
3.78
.730
18.54
Insert with mounting sleeve configuration K.
.150
3.81
.830
21.08
.156
3.96
.956
24.28
.218
5.54
1.070
27.18
.225
5.72
1.300
33.02
.250
6.35
1.520
38.61
.260
6.60
1.675
42.55
.287
7.29
NOTES:
1. Dimensions are in inches.
2. Metric equivalents are given for general information only.
3. Unless otherwise specified, tolerances are ±.02 (0.51 mm) inch for two place decimals. and ±.015 (0.38 mm) inch for three
place decimals.
4. Tolerance between any two adjacent contact centers shall be ±.004 (0.10 mm) inch. Tolerance between any two contact
centers, other than adjacent contacts, shall be ±.006 (0.15 mm) inch.
5. Dimensions symmetrical about centerlines.
6. Contact identification may be located on either side of the contact hold but shall appear on the front and rear face of the
contact insert.
7. Flatness, squareness and parallelism shall be within dimensional tolerances.
8. Maximum insertion and withdrawal force (connector assembly) shall be 18 lbf (80 N).
9. Maximum torque required at jackscrew to properly engage or disengage connector shall be 2 in lbf (0.23 N m).
10. Jackscrew wrench size 3/32 hex.
FIGURE 4. Insert configurations Insert with 20 positions.
5
For Parts Inquires submit RFQ to Parts Hangar, Inc.
© Copyright 2015 Integrated Publishing, Inc.
A Service Disabled Veteran Owned Small Business