
MIL-DTL-641/19F
NOTES:
1. Dimensions are in inches.
2. Metric equivalents are given for information only.
3. All dimensions are after plating.
4. All undimensioned pictorial features are for reference purposes only.
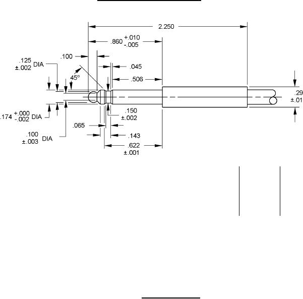
FIGURE 1. Dimensions and configurations Continued.
Inches
mm Inches
mm Inches mm
.001
0.03 .065
1.65 .290 7.4
.002
0.05 .100
2.54 .506 12.85
.003
0.08 .125
3.18 .622 15.80
.005
0.13 .143
3.63 .860 21.84
.010
0.25 .150
3.81 2.250 57.15
.045
1.14 .174
4.42
NOTES:
1. Dimensions are in inches.
2. Metric equivalents are given for information only.
3. All dimensions are after plating.
4. Finger shall be hardened to Rockwell C 60-62, polished, and then hard-chromium plated to .0003
inch (0.008 mm) maximum thickness.
5. Concentricity shall be .003 (0.08 mm) total indicator reading.
FIGURE 2. Test plug TP-777.
3