
MIL-DTL-55302/177C
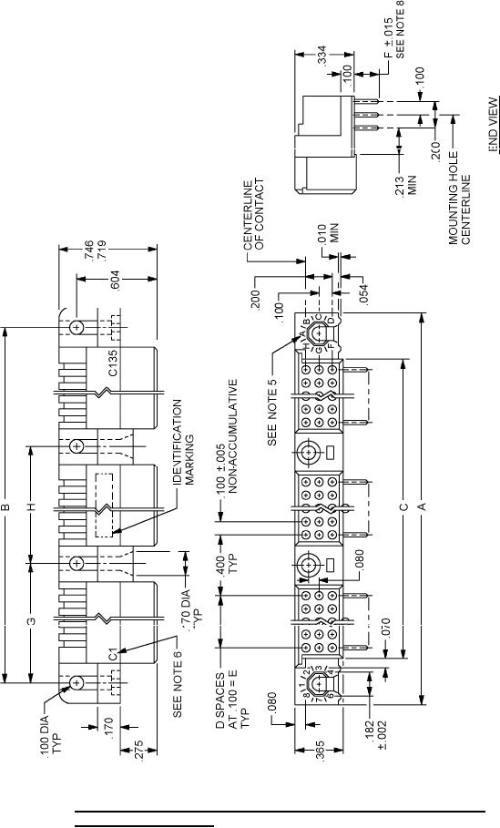
FIGURE 3. Connectors, receptacle assemblies 100 (2.54 mm) spacing with two guides,
387 through 405 contacts.
5
For Parts Inquires submit RFQ to Parts Hangar, Inc.
© Copyright 2015 Integrated Publishing, Inc.
A Service Disabled Veteran Owned Small Business